About ABM

What is the ABM?
The ABM is an innovative mechanism for mobilizing new and additional public and private sector finance for enhanced climate change adaptation action. It has the potential to speed up transformation to low-carbon, resilient and sustainable development of the host countries by giving value to resilience. ABM will contribute directly to the establishment of a new business model for adaptation and the achievement of: Global Commitments
- The Sustainable Development Goals.
- The Adaptation and Climate Finance goals of the Paris Agreement providing a durable framework that guides the global effort for decades to come, and which implementation is essential for the achievement of the SDGs.
Countries Specific Needs
- The UNFCCC long-term finance goal.
- Adaptation and resilience goals and needs of developing countries expressed in, amongst others, Nationally Determined Contributions, National Adaptation Plans, Technology Action Plans and Long-term strategies for low-emissions, resilient and sustainable development.
How will ABM work?
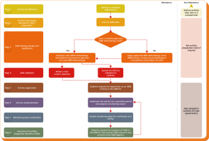
ABM will de-risk and incentivize investments by facilitating payments for delivery of Adaptation Benefits. ABM will certify the social, economic and environmental benefits of adaptation activities. The value of adaptation action captured in these certificates, including the incremental costs of generating the benefits, will be promoted to potential investors or lenders. The expectation is that verified certificates of the benefits of specific adaptation activities issued by a reputable international organization and based on sound methodological and technical work, in consultations with stakeholders and with the approval of the host country government will guarantee the credibility of the adaptation activities and increase their attractiveness to potential investors or lenders.

ABM Executive Committee
As per its ToR, the ABM EC’s mandate is to oversee and provide strategic direction for the operationalization and execution of the pilot phase of the ABM in line with the ABM Pilot Phase Strategic Plan, and to recommend modalities and procedures for a global ABM by 2023. The ABM EC reports annually to the Vice-President for Power, Energy, Climate, and Green Growth of the African Development Bank. All ABM EC documents and other information on the ABM are published on the ABM online platform. The resource mobilization target for the ABM Pilot Phase of at least US$ 50 million or approving at least 25 projects will have been mobilized by the end of 2023. The African Development Bank is primarily responsible for the achievement of the financial target and mobilizing support for including the ABM in the Paris Agreement implementation toolbox, while the ABM EC is primarily responsible for achieving the projects’ approval target.
ABM EC Members
Ms. Evelyne Batamuliza
Co-Chair
Mr. Luc
Gnacadja
Co-Chair
Ms. Doreen Shumba-Mnyulwa
Member
Ms. Khaoula
Jaoui
Member
Ms. Helene Gichenje
Member
Dr. Assefa Tofu Chofore
Member
Dr. Axel
Michaelowa
Member
Dr. Daouda
Ndiaye
Member
ABM Methodology Panel page
A new ABM methodology has to be developed in conjunction with a real candidate ABM activity seeking funding by the ABM activity developers. The methodology panel reviews and emit comment to the developers regarding the submitted proposal
Once approved by the interim ABM Executive Committee, the methodology would be available in the public domain and can be used for similar activities free-of-charge. The approval of new ABM methodologies during the ABM Pilot Phase is also free-ofcharge for the ABM activity developers. All ABM methodologies, whether they are approved, rejected or under further consideration, are published on the ABM website with the view to facilitating learning by doing
Members of the Panel
Dr. Assefa Tofu Chofore
Co-Chair
Dr. Axel Michaelowa
Co-Chair
Ms. Soha Benchekroun
Member
Mr. Gibson
Kiragu
Member
Dr. Randall Spalding-Fecher
Member
ABM Secretariat
The Secretariat is responsible for the smooth and effective administration of the ABM, in line with the annual work programme and budget and with the operational guidelines of the Fund. The role of the Secretariat includes:
- Preparing and managing the ABM administrative budget in line with the approved annual work programme and budget.
- Producing annual reports and other relevant communications on the progress of the ABM.
- Convening Executive Committee and Methodology Panel meetings at the behest of their respective CO-Chairpersons and communicating with both bodies on all aspects of the administration of the ABM;
- Coordination with external institutions and stakeholders; and
- Organising workshops and events to raise awareness and advance the objectives of the ABM.


