À propos d'ABM

Qu’est-ce que l’ABM?
L’ABM est un mécanisme innovant pour mobiliser de nouveaux financements supplémentaires des secteurs public et privé afin de renforcer les actions d’adaptation au changement climatique. Il a le potentiel d’accélérer la transformation vers un développement à faible émission de carbone, résilient et durable des pays hôtes en donnant de la valeur à la résilience. L’ABM contribuera directement à l’établissement d’un nouveau modèle économique pour l’adaptation et à la réalisation des: Engagements mondiaux
- Les Objectifs de développement durable.
- Les objectifs d’adaptation et de financement climatique de l’Accord de Paris fournissant un cadre durable qui guide l’effort mondial pour les décennies à venir, et dont la mise en œuvre est essentielle pour la réalisation des ODD.
Besoins spécifiques des pays
- L’objectif de financement à long terme de la CCNUCC.
- Les objectifs et besoins d’adaptation et de résilience des pays en développement exprimés, entre autres, dans les Contributions déterminées au niveau national, les Plans nationaux d’adaptation, les Plans d’action technologiques et les Stratégies à long terme pour un développement à faibles émissions, résilient et durable.
Comment fonctionnera l’ABM?
L’ABM réduira les risques et encouragera les investissements en facilitant les paiements pour la fourniture d’avantages liés à l’adaptation. L’ABM certifiera les avantages sociaux, économiques et environnementaux des activités d’adaptation. La valeur de l’action d’adaptation saisie dans ces certificats, y compris les coûts supplémentaires liés à la génération des avantages, sera promue auprès des investisseurs ou prêteurs potentiels. On s’attend à ce que des certificats vérifiés des avantages d’activités d’adaptation spécifiques, délivrés par une organisation internationale réputée et basés sur un travail méthodologique et technique solide, en consultation avec les parties prenantes et avec l’approbation du gouvernement du pays hôte, garantissent la crédibilité des activités d’adaptation et augmentent leur attractivité pour les investisseurs ou prêteurs potentiels.

Comité exécutif de l’ABM
Conformément à ses termes de référence, le mandat du CE de l’ABM est de superviser et de fournir une orientation stratégique pour l’opérationnalisation et l’exécution de la phase pilote de l’ABM conformément au Plan stratégique de la phase pilote de l’ABM, et de recommander des modalités et procédures pour un ABM mondial d’ici 2023. Le CE de l’ABM fait rapport annuellement au Vice-président pour l’Énergie, le Climat et la Croissance verte de la Banque africaine de développement. Tous les documents du CE de l’ABM et autres informations sur l’ABM sont publiés sur la plateforme en ligne de l’ABM. L’objectif de mobilisation de ressources pour la phase pilote de l’ABM d’au moins 50 millions de dollars US ou l’approbation d’au moins 25 projets aura été atteint d’ici fin 2023. La Banque africaine de développement est principalement responsable de la réalisation de l’objectif financier et de la mobilisation du soutien pour inclure l’ABM dans la boîte à outils de mise en œuvre de l’Accord de Paris, tandis que le CE de l’ABM est principalement responsable d’atteindre l’objectif d’approbation des projets.
Membres du CE de l’ABM
Ms. Evelyne Batamuliza
Co-Président
Mr. Luc
Gnacadja
Co-Président
Ms. Doreen Shumba-Mnyulwa
Membre
Ms. Khaoula
Jaoui
Membre
Ms. Helene Gichenje
Membre
Dr. Assefa Tofu Chofore
Membre
Dr. Axel
Michaelowa
Membre
Dr. Daouda
Ndiaye
Membre
Page du Panel Méthodologique de l’ABM
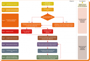
Une nouvelle méthodologie ABM doit être développée conjointement avec une activité candidate ABM réelle cherchant un financement par les développeurs d’activités ABM. Le panel méthodologique examine et émet des commentaires aux développeurs concernant la proposition soumise.
Une fois approuvée par le Comité exécutif intérimaire de l’ABM, la méthodologie serait disponible dans le domaine public et pourrait être utilisée gratuitement pour des activités similaires. L’approbation des nouvelles méthodologies ABM pendant la phase pilote de l’ABM est également gratuite pour les développeurs d’activités ABM. Toutes les méthodologies ABM, qu’elles soient approuvées, rejetées ou en cours d’examen, sont publiées sur le site web de l’ABM dans le but de faciliter l’apprentissage par la pratique.
Membres du Panel
Dr. Assefa Tofu Chofore
Co-Président
Dr. Axel Michaelowa
Co-Président
Ms. Soha Benchekroun
Membre
Mr. Gibson
Kiragu
Membre
Dr. Randall Spalding-Fecher
Membre
Secrétariat de l’ABM
Le Secrétariat est responsable de l’administration fluide et efficace de l’ABM, conformément au programme de travail et au budget annuels ainsi qu’aux directives opérationnelles du Fonds. Le rôle du Secrétariat comprend :
- Préparer et gérer le budget administratif de l’ABM conformément au programme de travail et au budget annuels approuvés.
- Produire des rapports annuels et autres communications pertinentes sur les progrès de l’ABM.
- Convoquer les réunions du Comité exécutif et du Panel méthodologique à la demande de leurs Co-Présidents respectifs et communiquer avec ces deux organes sur tous les aspects de l’administration de l’ABM ;
- Coordination avec les institutions externes et les parties prenantes ; et
- Organiser des ateliers et des événements pour sensibiliser et faire avancer les objectifs de l’ABM.


